• 道場簡介
    • 新逍遙園譯經院
    • ★本寺最新要訊★
    • 遍照寺簡介
    • 住持:釋成觀法師
  • 本寺活動
    • 新聞 / 通啟下載
    • 播經機
    • 學法/修法訊息
    • 傳授三皈五戒
    • 印經會
    • 表格/儀規下載
  • 弘法影音
    • 網路直播
    • 講經影集
    • 講經影音下載 (從佛基會網站下載)
    • 專題開示mp3 (從MEGA下載)
  • 經書/圖片免費下載
    • 經書下載
    • 佛像圖片下載
  • 釋疑集
    • 1.基本規矩類(66)
    • 2.戒律類(45)
    • 3.靜坐類(5)
    • 4.發願類(6)
    • 5.懺悔類(18)
    • 6.生病類(19)
    • 7.祈求類(17)
    • 8.回向類(21)
    • 9.修法回向類(74)
    • 10.往生類(10)
    • 11.其他類(74)
  • 布施供養
    • 布施功德
    • 您可作的布施項目
    • 布施供養表
    • 布施供養相關資訊
    • 捐款通知
  • 網路直播
  • 布施供養相關資訊
  • 訂閱電子通啟

新逍遙園譯經院│臺灣

  • 地址: 326 桃園市楊梅區大北坑街一段215號
  • 電話: (03) 479-0680
    (03) 479-0690
  • 傳真: (03) 479-0818
  • Email: abtemple@gmail.com

遍 照 院│台灣

  • 地址: 桃園市楊梅區大北坑街一段215號 (暫設譯經院內)
  • 電話: (03) 479-0680
  • Email: abtemple.usa@gmail.com

copyright © 2015 新逍遙園譯經院 / 遍照寺. All rights reserved.

Designed by OZCHAMP.

  • MENU
  • 前往遍照寺
  1. 首頁
  2. 新聞 / 通啟下載
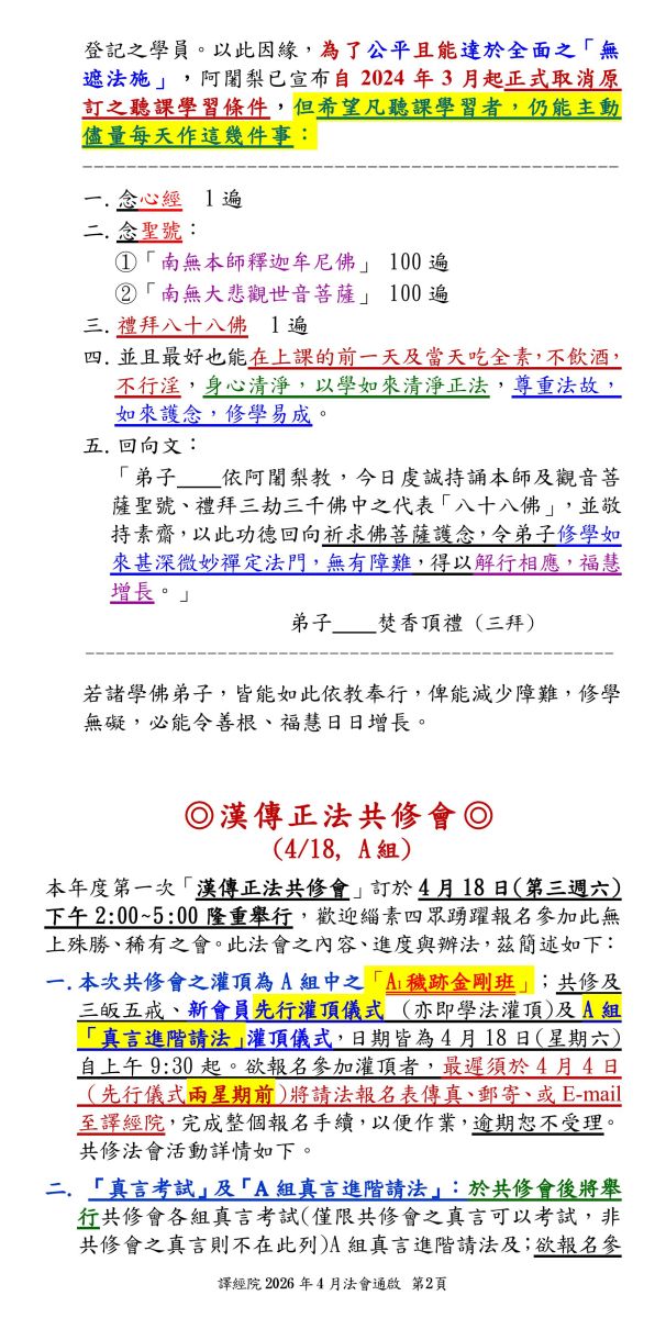
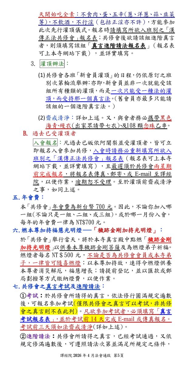
  3. 譯經院2026年4月法會--楞嚴_千佛_共修會(A組)_禪坐班_網路直播_護摩

新聞 / 通啟下載

譯經院2026年4月法會--楞嚴_千佛_共修會(A組)_禪坐班_網路直播_護摩

發佈時間 2026-03-03 返回上一頁








【表格下載】

共修會--1「真言進階請法」報名表 (A組) 2026-3-22更新版.docx
共修會--1「真言進階請法」報名表 (A組) 2026-3-22更新版.pdf
共修會--2「真言考試」報名表 2026-3-2.docx
共修會--2「真言考試」報名表 2026-3-2.pdf
共修會--3顯教法門請法申請表 (譯經院、遍照院) 2026-3-2.docx
共修會--3顯教法門請法申請表 (譯經院、遍照院) 2026-3-2.pdf

 
返回上一頁

護持正法 利樂有情 今世後世 獲福無量